- Mob研究院 | 2020下半年中国移动互联网大报告
- 2021年01月21日来源:南方企业新闻网
提要:在这移动互联网黄金十年的最后阶段,我们Mob研究院撰写《2020年下半年中国移动互联网大报告》,从大数据角度,解读后疫情时代移动互联网各行各业的新变化,复盘行业的跌宕起伏。
2011-2020年是移动互联网的黄金十年,十年来移动互联网战场上风云涌起,群雄逐鹿的千团大战、巨量补贴的网约车大战、风头正劲的直播电商,一代又一代的新物种层出不穷,从生活到娱乐,无处不在的影响着人们的日常。移动互联网的流量红利是这十年发展的关键,融资、烧钱补贴迅速积累用户、扩大市场规模、估值膨胀、上市是企业理想的增长曲线。在这激荡的十年里,资本瞩目、企业家狂热,各行业百花齐放。展望下一个十年,消费互联网很难享受流量红利,精细化运营是制胜的关键;产业互联网成为新的焦点,企业间、产业间以及企业与公共服务组织间的关系将重构。
在这移动互联网黄金十年的最后阶段,我们Mob研究院撰写《2020年下半年中国移动互联网大报告》,从大数据角度,解读后疫情时代移动互联网各行各业的新变化,复盘行业的跌宕起伏。
回顾2020年下半年,我们发现移动互联网主要呈现以下特点:
一、后疫情时代,移动互联网流量回落
2020年年初,疫情这只突如其来“黑天鹅”给互联网流量带来了短暂的增长,也让移动互联网增长见顶的瓶颈越发明显,2020下半年移动互联网月活规模有所下滑。Q2成为了全年月活的峰值,或许也是移动互联网未来十年的流量最高值。



二、远程办公、游戏成为新秀们的竞技场
移动互联网流量大盘增长见顶,市场玩家的争夺战愈加激烈,新入局者若想分一杯羹难上加难。但在这贫乏的条件下,远程办公和游戏行业表现亮眼,新秀辈出。在新锐榜Top20中,腾讯会议遥居榜首,以原神为首的多款新锐游戏成绩亮眼。

三、泛娱乐赛道格局既定,巨头盘踞
短视频:2020下半年短视频争夺战接近尾声,用户增长接近天花板。相比去年,用户规模增长5300万,月均使用时长增长1.4小时。就市场格局来看,短视频行业现已形成抖音和快手双雄争霸的稳定局面,其中快手2020上半年营收超200亿元,冲刺“短视频第一股”。


游戏直播:2020下半年直播行业用户规模进入“回调期”,与去年相比下降近1千万。游戏直播行业“虎牙+斗鱼”双雄争霸态势愈加明显,行业集中度进一步提升。同时,头部三家平台正在积极筹备合并事宜,但合并案受阻,腾讯在游戏直播领域一家独大的美梦或将落空。


手游:2020下半年,手游活跃用户规模突破7亿大关,Q4稍有回落但依旧维持在7亿之上。原神、光·遇这两款新游戏表现优秀,挤进千万用户榜单。其中原神出海成功,上线首月全球吸金超2亿美元。


音乐音频:音乐音频行业处于存量竞争阶段,2020下半年行业用户增长乏力,甚至出现负增长。移动音乐TOP3均为腾讯系产品。网络K歌赛道,腾讯系一家独大,遥遥领先。


四、泛生活赛道风起云涌,政策规范行业发展
社区团购:2020年下半年烧钱卖菜大战愈演愈烈,阿里、腾讯等互联网巨头们一方面加大对社区团购企业的投资力度,另一方面积极布局自己的社区团购业务。2020年底,国家市场监督管理总局出台“九不得”政策,反对不正当竞争行为,规范行业发展。


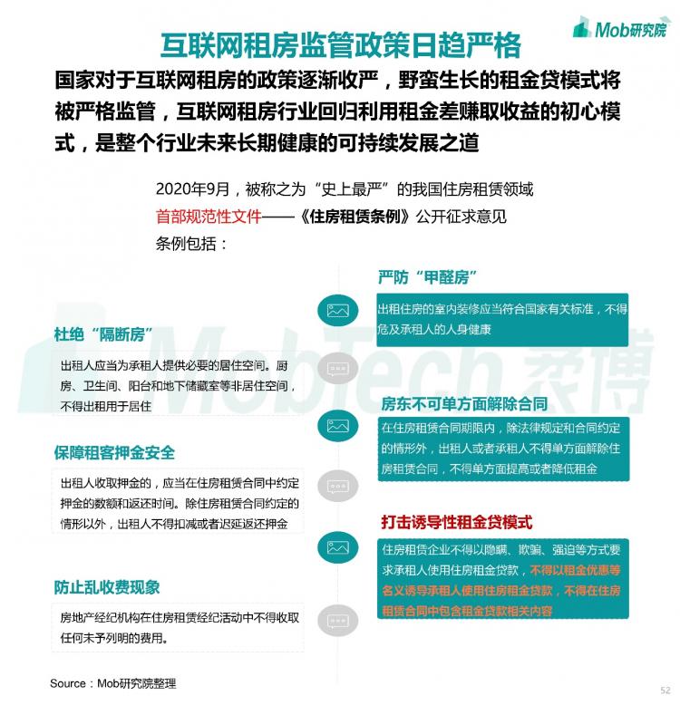
互联网租房:2020年,长租公寓平台频繁爆雷,其中,“租金贷”“高收低租”是造成长租公寓企业破产的首要原因;国家对于互联网租房的政策逐渐收严,野蛮生长的租金贷模式将被严格监管。


在线教育:疫情平稳后在线教育热度减退,行业规模下降,2020年Q4,行业规模再次回升,重返5亿水平。下沉市场用户比例下降,新一线已经取代三、四线成为占比最高的城市等级。


金融理财:金融理财大部分细分行业用户规模涨势迅猛,其中受疫情影响,保险行业规模扩大2倍。消费金融市场覆盖城市范围逐步扩大,用户整体呈现下沉趋势,三线及以下城市用户占比上升至57.9%。


互联母婴:互联网母婴月活规模已突破3亿量级,其中孕产期以及0-3岁宝宝的父母是互联网母婴的主要用户群体;互联网母婴行业下沉趋势明显,未来三四五线城市将成为互联网母婴企业布局的重点。









